全国重点关注疫情地区(全国疫情重点地区名单文件)
关于疫情,这六个地方必须注意!一文看懂全国最新形势
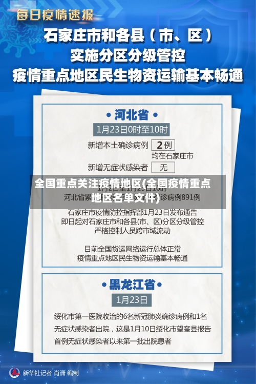
整体疫情概况累计确诊:国内累计确诊81059例,占全球累计确诊病例一半以上 ,但因国内疫情基本得到控制,国外处于爆发期,预计次日国外累计病例将超过国内。

防控措施升级:鉴于全球疫情形势严峻 ,西班牙政府决定自2020年11月23日起升级入境防控措施,要求来自65个风险国家和地区的旅客入境西班牙时必须出示抵西前7两小时内核酸检测(PCR)阴性证明,此前对所有旅客实施的测量体温 、健康申报等措施维持不变 。不过,中国不在此次公布的风险国家和地区名单中。

这次的疫情果然像一面照妖镜 ,人生百态尽显,个体的力量就算再微乎其微,也能上成千上百人的努力功亏一篑。 穿上战衣 ,以义无反顾的决心和战无不胜的信心迎险而上,他们是最美逆行者,最伟大的背影 ,相信他们一定能够战胜这场疫情而平安归来! 疫情防控,众志成城 。
重点管控地区和重点关注地区区别是什么
重点管控地区和重点关注地区区别是什么?重点管控地区是指:通常所说的中高风险地区所在的行政区域。重点管控地区管理措施:从管控指令下达日期以后该地区来(返)沈人员一律实施集中隔离医学观察,隔离期限至来(返)沈后满14天 ,期间进行2次核酸检测;管控指令下达日期之前14天内该地区来(返)沈人员要进行核酸检测和健康监测工作。
重点管控地区是指通常所说的中高风险地区所在的行政区域。重点关注地区是指重点管控区所在的地市除重点管控区以外的行政区域 。重点关注地区指的是需要增加注意力的区域也就是说需要重点跟进和关心的区域,重点关注地区意味着该地区成为了重点关注的对象,同时也需要对其予以重点关注。
重点管控地区和重点关注地区区别是什么? 重点管控地区是指:通常所说的中高风险地区所在的行政区域。
重点管控地区是已经出现疫情 ,重点关注地区是还没证实有病例出现,但是有在验证中的 。重点管控地区:我们通常所说的中高风险地区所在的行政区域,例如江苏省南京市江宁区。截至8月3日,国内高风险地区4个、中风险地区119个。
国家卫健委:全国疫情仍呈“点多 、面广”特点
〖壹〗、国家卫生健康委员会疾控局副局长雷正龙在9月29日国务院联防联控机制发布会上表示 ,当前全国疫情仍呈现“点多、面广”的特点,具体分析如下:疫情分布与病毒特征近期疫情主要集中在西藏、宁夏 、贵州、黑龙江等省份,主要流行株为奥密克戎变异株BA.5和BA.76亚分支 。
〖贰〗、近日 ,我国多个省份报告新增本土确诊病例或无症状感染者,本轮疫情呈现点多 、面广、线长的特点,防控形势严峻复杂。
〖叁〗、国家卫健委坚持“动态清零 ”总方针不动摇 ,通过多维度防控措施应对疫情挑战。具体措施如下:迅速开展疫情应急处置针对近期全国本土聚集性疫情呈现点多 、面广、频发的特点,国务院联防联控机制综合组迅速派出国家工作组赴吉林、山东 、广东、黑龙江等省份指导疫情处置 。
〖肆〗、疫情总体特征根据国家卫健委疾控局副局长雷正龙在4月6日国务院联防联控机制新闻发布会上的介绍,3月1日至4月5日 ,全国累计报告本土感染者176455例,波及29个省份,呈现流行范围广 、规模性疫情与散发疫情交织、外溢病例及续发疫情多发的特点。
〖伍〗、国家疾控局:全国疫情总体可控 国家疾控局传防司二级巡视员胡翔介绍:近日 ,全国每天报告新增阳性感染者数量波动上升,疫情继续呈现点多、面广 、频发特点,形势严峻复杂。
〖陆〗、有关部门将及时通报并督促整改,整改不到位的、不落实的 ,依法依规严肃问责 。
国家卫健委:以最快速度、最小代价控制疫情扩散蔓延
〖壹〗、国家卫健委表示,将坚持动态清零总方针,出现一起扑灭一起 ,以最快的速度 、最小的代价控制疫情扩散蔓延。具体措施和当前疫情形势如下:当前全国疫情形势我国总体疫情形势保持相对平稳,但呈现局部高度聚集、全国多点散发的特征:内蒙古满洲里:疫情已连续11天无新增,基本得到控制。
〖贰〗、国家采取多方面措施从严从实开展防控工作 ,尽快遏制疫情扩散蔓延势头,提高科学精准防控水平,用最小代价实现最大防控成果 ,具体如下:应对疫情“压力差”,外防输入挑战认清全球疫情形势:从2021年12月开始,全球新冠肺炎疫情进入第四波流行高峰 ,连续11周每周报告病例数超过1000万,近来仍处于高位流行水平。
〖叁〗 、国家卫健委强调始终坚持“动态清零”总方针不动摇,要求以果断措施落实防控环节,遏制疫情扩散 。具体内容如下:核心表态:国家卫健委新闻发言人米锋在国务院联防联控机制新闻发布会上明确表示 ,当前疫情防控需始终坚持“动态清零”总方针不动摇,强调以“时不我待、坚决果断 ”的态度推进防控工作。
〖肆〗、国家卫健委指出北京疫情防控形势严峻且存在不确定性,已采取多项措施指导防控工作。具体如下:迅速行动与专题部署北京市新冠肺炎聚集性疫情发生后 ,国家卫生健康委立即行动,指导北京市开展防控工作 。
〖伍〗 、国家卫健委发言人米锋提出了一系列疫情防控相关举措,旨在减少因疫情给群众带来的不便 ,具体内容如下:封控管理方面:强调要快封快解、应解尽解。这一要求旨在避免长时间封控对群众正常生活、工作和学习造成过度影响。

重点关注地区是什么意思?
重点关注区是信息流中一种突出的显示形式,旨在提高用户对某一类信息的关注度 。以下是关于重点关注区的详细解释:作用:提高用户关注度:在众多信息中,重点关注区可以迅速吸引用户的注意力 ,使用户更容易注意到并关注到特定的信息。
重点关注地区是指政府或机构在某个时期或某个问题上所特别关注和关心的地区。这些地区往往存在某些重要特征,例如经济发展潜力、人口变化 、社会问题等等,这些特征使得这些地区在中央政府或省级政府的规划中处于特别的位置 ,需要采取特殊的政策、措施或投资 。
重点关注区是信息流中一种突出的显示形式,意在提高用户对某一类信息的关注度。在大量信息面前,重点关注区不仅可以减少用户的审阅时间,还可以让用户更容易地获取自己想要的信息。对于信息发布者来说 ,重点关注区也能突出其所要宣传的内容,提高信息传播效果 。
疫情重点关注地区是指重点管控区所在的地市除重点管控区以外的行政区域。针对疫情重点关注地区来(返)人员,各地有相应的管理措施。比如沈阳规定 ,从重点关注地区来(返)人员需提供7日内或48小时新冠病毒核酸检测阴性证明,无法提供核酸检测阴性信息的,需第一时间接受核酸检测。
重点关注地区的意思是指关注的地区非常重要 ,要重点的关注 。就是说把这个地区的流。通暂时掐断,已利于重点观察这个地区的某些方面的事情发生情况如何变化。区域战略意思:区域战略是指一定区域内的经济、社会发展中有关全局性 、长远性、关键性的谋划 。
做好夏季虫媒监测,密切跟踪登革热、疟疾、寨卡病毒病输入!
〖壹〗 、夏季需强化虫媒监测,密切跟踪登革热、疟疾、寨卡病毒病输入风险 ,并采取针对性防控措施。强化虫媒监测与预警 依据国家卫健委疾控局《关于做好春夏季重点传染病防控工作的通知》,需持续开展蚊媒密度监测,重点关注伊蚊 、按蚊等传播媒介的分布与活动规律。
〖贰〗、蚊子会传播病毒 。具体说明如下:蚊子可作为病毒传播媒介蚊子通过叮咬将病毒从感染者传播给健康者 ,这一过程被称为虫媒传播。当蚊子吸食携带病毒的血液后,病毒会在其体内繁殖,并通过唾液注入下一宿主体内,完成传播链。例如 ,登革热病毒、寨卡病毒、基孔肯雅病毒等均依赖蚊子传播 。
〖叁〗 、预防措施 近来还没有有效预防登革热和寨卡病毒病的疫苗,预防的最佳方法就是做好防蚊灭蚊、清除家居积水和出现疑似症状后及时就医。防蚊灭蚊清除家居积水及时就医 防蚊灭蚊 登革热通过蚊子叮咬传播,不会直接人传人。寨卡病毒病也主要通过蚊子传播 ,也可以通过血液和性接触传播 。
〖肆〗、高危因素:近期有疫区(如非洲 、东南亚、印度洋地区)旅行史,或居住环境蚊虫密集。诊断方法:通过血清学检测(如IgM抗体检测)或病毒核酸检测(RT-PCR)明确病因,需与登革热、寨卡病毒病等鉴别。重要性:早期确诊可避免误诊为其他发热性疾病 ,及时启动针对性治疗。
〖伍〗 、虫媒传染病:通过昆虫叮咬传播,如疟疾、登革热、寨卡病毒病 、流行性乙型脑炎等 。防控需防蚊灭蚊,清除积水 ,使用驱蚊剂。接触传染病:通过直接或间接接触传播,如皮肤炭疽、疥疮、水痘等。防控需避免接触患者分泌物,加强个人卫生 。性传播疾病:通过性行为传播 ,如淋病 、尖锐湿疣、生殖器疱疹等。
〖陆〗、虫媒传染病的症状主要包括发热、皮疹 、头痛、肌肉疼痛和乏力,具体表现如下:发热:是虫媒传染病最常见的症状之一。患者体温可迅速升高至39℃以上,常伴有寒战、头痛及肌肉疼痛 。发热可能是持续性的,也可能呈间歇性发作 ,与病原体在体内的繁殖及免疫反应相关。
发表评论