杭州是中高疫情地区吗(杭州算中高风险吗)
浙江省外回杭州余杭上学要居家隔离吗?
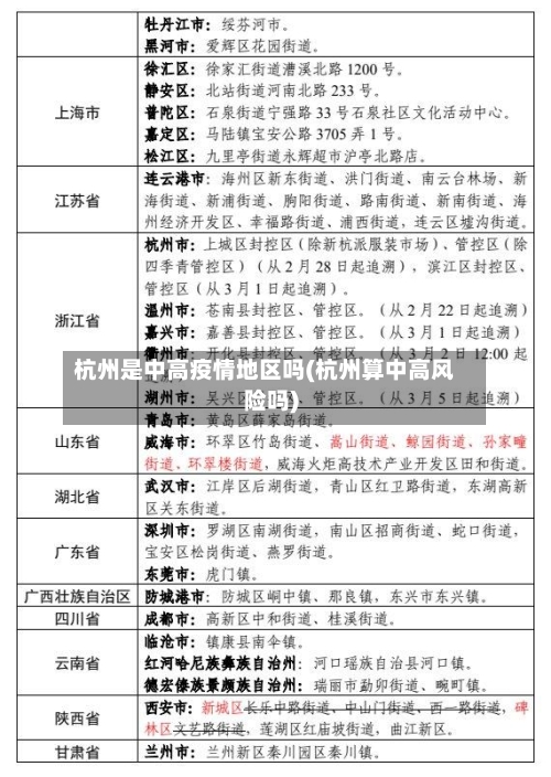
〖壹〗、近来从金华前往杭州是否会被隔离,取决于具体地区和行程情况。不同区域对金华来杭人员有不同健康管理措施 ,具体如下:上城区 对有浙江省金华市永康市石柱镇(自1月1日起)旅居史的人员,需第一时间向所在村(社区)、入住酒店或工作单位报告,并配合落实“14天集中隔离医学观察+7天居家健康观察”(“14+7”)措施。

〖贰〗 、余杭不需隔离 ,只需48小时的核算检测阴性证明,绿色健康码体温正常 。对目的地为上海市:对新入境人员实施14天集中隔离观察后,继续开展7天社区健康检测。对目的地为苏浙皖三省的入境人员:“3+11 ”隔离转运措施。在沪集中隔离3天后 ,闭环转运至当地,继续集中隔离11天 。

〖叁〗、从重点地区来杭、返杭的人员,或到过重点地区的来杭 、返杭人员 ,实行居家硬隔离14天。来自浙江省发布的较低风险、低风险县(市、区),且自驾车来杭 、返杭人员,无需隔离。现居家隔离的 ,解除隔离 。除上述地区以外的来杭、返杭人员,实行居家硬隔离7天。已居家隔离满7天的,解除隔离。
〖肆〗、从国外到杭州需要隔离 。对境外入境人员,实施5天集中隔离医学观察+3天居家健康监测健康管理措施;国内港澳台地区来返杭人员 ,请电话询问目的地社区,确认一下最新的疫情防控政策。
〖伍〗 、封闭隔离、足不出户、服务上门”管理措施,安排工作人员24小时巡逻值守和上门服务 ,人员无法外出。管控区:实行人员只进不出,严禁人员聚集,原则上居家隔离 ,人员不能离开管控区 。防范区:实行非必要不离开余杭区,如因就医 、特定公务等确需出入的,须持48小时内核酸检测阴性证明 ,并非完全不能离开。

杭州是否中高风险地区
〖壹〗、凭杭州健康码绿码,配合行程卡查验,可正常通行 ,无需额外证明或隔离。有疫情省份(浙江省除外)低风险地区来滨返滨人员 须持48小时内核酸检测阴性证明方可来滨返滨。若未持有证明,可能需在抵滨后补检或配合其他健康管理措施 。
〖贰〗、带星号的常见场景当杭州部分区域被划定为中高风险区时,即使用户仅在杭州低风险地区活动,行程码仍会显示星号。例如 ,用户前往杭州上城区(低风险)但未进入拱墅区(假设为中风险),行程码仍会标记杭州为带*号城市。
〖叁〗、不是 。杭州地区近来没有中 、高风险区域,都是低风险地区。
〖肆〗、截至2022年2月26日 ,杭州属于低风险地区。
〖伍〗、浙江省不是中高风险地区 。疫情得到有效控制:根据国家和地方卫生健康部门的监测和评估,浙江省通过加强疫情防控措施,如入境人员管理 、社区防控、医疗救治以及疫苗接种等 ,已经有效地控制了疫情的传播。风险等级评估:近来,浙江省的疫情风险已经降至低风险地区,意味着在浙江省内 ,疫情传播的风险相对较低。
〖陆〗、低风险地区乘飞机到杭州萧山机场,近来一般不需要做核酸,但需满足以下条件并配合相关防疫措施:重点管控范围界定:根据浙江省疫情防控要求 ,杭州萧山世界机场仅对来自中高风险地区所在城市的航班旅客实施重点管控 。
杭州萧山是中高风险地区吗
低风险地区乘飞机到杭州萧山机场,近来一般不需要做核酸,但需满足以下条件并配合相关防疫措施:重点管控范围界定:根据浙江省疫情防控要求,杭州萧山世界机场仅对来自中高风险地区所在城市的航班旅客实施重点管控。若旅客出发地属于低风险地区 ,且所在城市无中高风险区域,则不在重点管控范围内,无需进行落地核酸检测。
是否需要隔离取决于武汉当前的风险等级以及个人具体情况 ,若来自中高风险地区则需配合落实相应管控措施,可能涉及隔离;若来自低风险地区则一般无需隔离,但需持有48小时内核酸检测阴性证明 。
风险等级情况根据公开信息 ,3月10日杭州萧山区无中高风险地区,全域维持低风险状态。风险等级的划分通常基于疫情传播风险 、病例数量及分布范围等综合因素,低风险地区意味着当地疫情形势总体可控。
杭州萧山近来不是中高风险地区。根据杭州官方发布的疫情信息 ,自2022年1月26日20时起,杭州市仅将滨江区长河街道建业路151号(慧而特(中国)餐饮设备有限公司)调整为中风险地区,萧山区未被列入中高风险区域 。截至当前信息更新时 ,萧山仍维持低风险状态。
022年杭州全域为低风险地区,可正常出入,但萧山区义桥镇人员出行可能受限,具体需遵循当地最新防疫规定。
发表评论