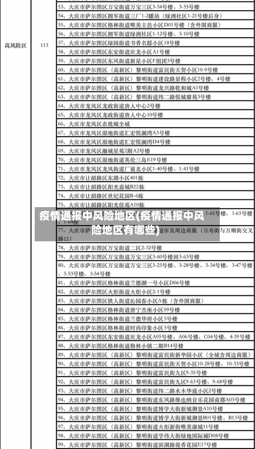
疫情通报中风险地区(疫情通报中风险地区有哪些)
疫情通报
〖壹〗、疫情通报是对疫情相关信息的报告和公告 ,是一种及时 、准确、全面地传达疫情相关信息的行为 。其主要内容和目的包括以下几个方面:公布最新的疫情数据:包括确诊病例数量、疑似病例数量 、死亡病例数量、治愈病例数量等,这些数据能够反映疫情的严重程度和发展趋势。

〖贰〗、月9日0时至24时,北京新增本土7例确诊病例和1例无症状感染者 ,上海新增本土6例确诊病例和5例无症状感染者。具体通报情况如下:北京本土病例 确诊病例:新增7例本土确诊病例,分布区域如下:现住西城区银锭桥胡同,6月9日诊断为确诊病例 。现住朝阳区劲松五区,6月9日诊断为确诊病例。

〖叁〗、报告责任:任何发现传染病患者或疑似患者的人 ,应立即向附近疾病预防控制机构或医疗机构报告。政府有关部门 、疾病预防控制机构、医疗机构、采供血机构及其工作人员,负有报告职责者,不得隐瞒 、谎报或迟报疫情。
〖肆〗、截至8月5日19时 ,武汉市在当日发现并报告3例新冠肺炎确诊病例和12例无症状感染者,具体情况如下:数据来源与背景信息来源于8月5日湖北武汉市召开的新冠疫情防控工作新闻发布会,通报内容基于当日全员核酸检测结果 。截至19时 ,武汉市已完成采样909万人,检测378万人,在检测过程中发现上述病例。
〖伍〗、022年4月20日苏州疫情发布会通报内容如下:疫情防控最新情况新增阳性感染者:4月20日0时至15时 ,全市新增阳性感染者16例。本轮疫情累计追踪排查在苏州密接28038人,次密接43710人 。核酸检测情况:4月19日,全市核酸检测采样871万人次。
〖陆〗 、现存无症状感染者:436例(境外输入411例) ,反映境外输入风险仍需关注。港澳台地区疫情通报累计确诊:27608例,其中香港11978例(出院11698例,死亡212例),澳门59例(出院53例) ,台湾15571例(出院12555例,死亡786例) 。

北京丰台新村街道怡海花园恒丰园定为中风险地区
北京市丰台区新村街道怡海花园恒丰园被定为中风险地区,依据近14天累计报告2例本土确诊病例 ,经市疾控中心评估后按《北京市新冠肺炎疫情风险分级标准》划定。
中风险地区:有中风险地区4个,分别为丰台区新村街道怡海花园恒丰园、南苑街道南庭新苑北区、玉泉营街道亿朋苑一区,房山区长阳镇北广阳城大街8号。低风险地区:全市其他地区均为低风险地区 。
疫情风险等级分布北京现有1个高风险地区和9个中风险地区。高风险地区为丰台区玉泉营街道万柳园小区;中风险地区包括朝阳区安贞街道安贞里社区安贞里三区4号楼 、丰台区新村街道怡海花园恒丰园等8个区域 ,以及大兴区西红门镇宏福园小区。除上述区域外,北京市其他地区均为低风险地区 。
近来,北京已经对所有涉及的风险点位进行了排查 ,并对各类风险人员进行了分类管控。丰台区新村街道怡海花园恒丰园近14天累计报告了2例本土确诊病例,因此,该地区被定为中风险地区。
厌战情绪 ,有效控制和降低新冠肺炎疫情输入风险,现对广大市民提出如下疫情防控建议:非必要勿前往北京市丰台区玉泉营街道万柳园小区;丰台区新村街道怡海花园恒丰园、南苑街道南庭新苑北区、玉泉营街道亿朋苑一区 、房山区长阳镇北广阳城大街8号有病例发生地区及国内已公布的高、中风险地区。
从北京回晋江疫情防控措施截至近来,北京市有高风险地区1个,为丰台区玉泉营街道万柳园小区;有中风险地区2个 ,为丰台区新村街道怡海花园恒丰园、房山区长阳镇北广阳城大街8号 。全市其它地区均为低风险地区。
郑州高新区疫情风险等级怎么划分?
其他区域风险等级郑州高新区除上述中风险小区外,其他区域未被明确划分为高、中 、低风险地区。根据疫情防控动态管理原则,未提及的区域默认属于低风险地区 ,但需持续关注官方发布的调整信息 。
疫情风险区的划分主要依据病例数量、传播风险、区域特征及防控需求,通常分为高 、中、低风险区,具体标准及查看方式如下:划分标准高风险区:病例数较多 ,且存在明显社区传播风险(如聚集性疫情)。通常以小区、村组或楼栋为单位划定,实行“足不出户 、上门服务 ”的封控措施。
疫情等级划分的4个等级判定通常基于疫情传播风险、病例数量、防控需求及区域影响等综合因素,具体标准可能因地区或政策调整而略有差异 。以下是通用判定逻辑的详细说明:四个等级的通用划分标准低风险地区 判定条件:无确诊病例 ,或连续14天内无新增本土确诊病例。
郑州经济技术开发区调整部分区域风险等级,划定5个高风险区和7个低风险区,并明确了相应的疫情防控措施。
本土确诊+28,哈尔滨多地调整为中风险
月22日0—24时 ,全国报告新增本土确诊病例28例,其中福建20例(厦门17例 、莆田3例),黑龙江8例(均在哈尔滨);哈尔滨市多地调整为中风险地区,涉及南岗区和巴彦县多个小区及机构 。全国新增本土确诊病例分布福建:新增20例本土确诊病例 ,其中厦门市17例、莆田市3例。
中风险地区的居民出门要注意戴好口罩,做好个人防护,出门以后回家 ,要用酒精杀菌消毒,不要去人群聚集的地方。要注意不要被感染病毒,出门要戴口罩 ,和其他人适当保持距离,尽量不要参加聚餐活动 。注意戴好口罩、少去人多的地方等。注意戴好口罩,防止出现人传人的现象;少去人多的地方 ,避免病毒扩散。
哈尔滨两地调整为中风险区,意味着这两地存在新冠病毒传播的风险,但风险相对较低 ,需要采取更加严格的防控措施来控制疫情的传播。具体来说:风险等级界定:中风险区的划定是基于疫情防控的需要,表明该地区已出现新冠病毒确诊病例或无症状感染者,且存在社区传播风险 。
发表评论