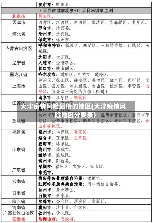
天津疫情风险最低的地区(天津疫情风险地区分类表)
天津是高风险还是低风险
〖壹〗、天津南开区近来无中高风险地区 ,均为低风险地区 。中风险地区:暂无高风险地区:暂无中高风险地区查询渠道如下:查询渠道1:国务院客户端查询流程:微信搜索“国务院客户端”小程序。 打开后在首页找到“疫情风险查询 ”。 点击即可查看当前所在地区最新疫情风险等级 。

〖贰〗 、天津现在可以正常进出,进站无需查验核酸证明。具体说明如下:进津政策:返津人员无需提供48小时内的核酸检测阴性证明,也无需出示健康码绿码。无论来自中高风险地区还是低风险地区 ,通过机场、公路、铁路 、港口码头等交通站场进入天津的,均无需持有48小时内的核酸检测结果或健康码绿码。
〖叁〗、中高风险地区人员:按照国家中高风险地区人员不流动规定,天津若为中高风险地区(以各省区市每天通报为准,报告1例及以上有传播风险的本土确诊病例或无症状感染者的县(市、区、旗)视为中高风险地区) ,人员一律不得入铜,也就不存在隔离一说 。
〖肆〗 、中高风险地区返津:若出发地被划定为中高风险地区,返津人员可能面临更严格的管控措施 ,如集中隔离或居家健康监测。具体要求需以天津市最新疫情防控政策为准,建议出行前通过官方渠道查询目的地风险等级及防控要求。政策动态调整:疫情防控政策可能随疫情形势变化而调整 。
天津哪些区没有疫情
〖壹〗、截至相关时间节点,天津东丽区没有发现本土确诊病例 ,没有疫情。具体情况如下:整体疫情分布情况:截至2022年1月11日上午9:00,天津市本轮共报告本土新冠肺炎确诊病例40例,均在定点医院海河医院治疗 ,其中轻型28例,普通型12例;共报告本土新冠病毒无症状感染者13例,均在院医学观察。
〖贰〗、西青区:自2022年9月7日0时2分起 ,精武镇格调松间北里小区 、李七庄街松江城小区、李七庄街育水佳苑小区、津门湖街瀚景园小区 、大寺镇金泽园小区解除相应管控措施,并恢复常态化疫情防控 。
〖叁〗、天津没有疫情最新消息的区是静海区、东丽区 、宝坻区、西青区。通过查询相关公开信息显示截止于2022年11月27日,天津地区防疫防控情况,静海区、东丽区 、宝坻区、西青区等解除管控措施 ,恢复实施常态化防控措施。

天津风险地区划分zui新
〖壹〗、月20日凌晨2时5分,天津东疆港区瞰海轩小区新增4例本土新冠肺炎确诊病例,该小区被划定为高风险地区 ,天津市其他区域风险等级不变 。
〖贰〗、在2022年1月10日15:13的最新信息中,天津市的风险等级划分情况如下:高风险等级地区包括:津南区辛庄镇林锦花园24号楼。
〖叁〗 、天津南开区近来无中高风险地区,均为低风险地区。中风险地区:暂无高风险地区:暂无中高风险地区查询渠道如下:查询渠道1:国务院客户端查询流程:微信搜索“国务院客户端”小程序 。 打开后在首页找到“疫情风险查询”。 点击即可查看当前所在地区最新疫情风险等级。
发表评论