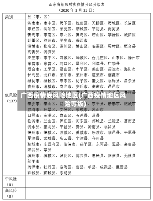
广西疫情底风险地区(广西疫情地区风险等级)

杭州乘飞机航班往返广西核酸检测一览

〖壹〗、杭州与广西往返航班核酸检测要求如下:广西到杭州出示“健康码 ”绿码和行程码即可;杭州到广西需持有48小时内核酸阴性证明或现场采样后持采样证明通行 。具体说明如下:广西→杭州政策背景:截止到2021年12月6日11:01:11,广西自治区全域为低风险地区。

广西疫情底风险地区(广西疫情地区风险等级)-第1张图片

〖贰〗 、广西区:需提供48小时内1次核酸阴性证明。沈阳:需提供48小时内1次核酸阴性证明 。若来自西湖区 ,需集中隔离。杭州全市人员落地后需进行核酸检测,并进行14天健康监测。乌鲁木齐:需提供48小时内2次核酸阴性证明,且2次检测间隔24小时 。落地后需隔离14天。北京:需提供48小时内1次核酸阴性证明。

广西疫情底风险地区(广西疫情地区风险等级)-第2张图片

〖叁〗、杭州萧山机场起飞到达南宁吴墟机场 ,需两小时10分 。现在执飞杭州=南宁航线的航空公司有厦航、川航 、国航、海航、南航,可以到相应的航空公司官方网站购票,或者到淘宝旅行 、去哪儿等正规购票网购票 。

〖肆〗、杭州飞往北京航班将逐步恢复 ,也遵循上述不再需要提供核酸检测阴性报告的规定(除非目的地有特殊要求)。建议询问机场方面:由于各地防疫政策可能会根据疫情形势进行调整,为避免耽误行程,建议旅客在出行前询问杭州萧山机场方面 ,了解最新的出行要求。杭州萧山机场询问热线为0571 - 96299 。

广西哪里是低风险地区

广西南宁是低风险地区。截止2022年4月12日最新数据显示 ,南宁地区近来没有中、高风险区域,均为低风险地区。低风险地区的定义为无确诊新冠病例,或者连续14天无新增确诊病例 。低风险地区应对策略:实施严防输入 、统筹兼顾的策略 ,取消道路和居住区通行限制。尽快全面恢复正常的生产生活秩序。

截止到2022年12月4日,桂林和来宾 。经查找全国疫情风险等级地区,广西低风险地区有两个 ,分别在桂林临桂区和来宾兴宾区。广西壮族自治区位于中国南部边疆,南濒北部湾,北 、东、西三面分别与贵州、湖南 、广东、云南四省相邻 ,西南与越南毗邻。

是 。通过查询广西壮族自治区卫生健康委员会网站显示,玉林市的福绵区、玉州区 、容县、陆川县、兴业县 、北流市、博白县都是属于低风险区域。广西壮族自治区,简称“桂” ,首府南宁市,是中华人民共和国省级行政区,位于中国华南地区。

低风险地区 。中新网桂林8月5日电(诸葛保满 黄启科)8月5日 ,根据广西桂林市阳朔县疾控中心发布消息 ,山东烟台确诊病例阳朔县关联人员共计485人,经隔离核酸检测结果全部为阴性 。

广西南宁是低风险。截止20220412号最新数据显示,南宁地区近来没有中、高风险区域 ,都是低风险地区。低风险地区是无确诊新冠病例,或者连续14天都没有新增加确诊病例 。应对策略 高风险地区实施“内防扩散 、外防输出、严格管控”的政策,需要继续尽力做好疫情防控工作。

广西贺州属于疫情什么风险地区

低风险。通过查询贺州疫情防控公告显示 ,截至2022年11月14日,该地区属于低风险地区,为了防止疫情扩散 ,当地居民需要积极参加核酸检测 。各乡镇要进一步提高思想认识,全面压实各方责任,要抓紧抓严抓细各项疫情防控措施落实 ,扩围加密、提高质效,坚决打赢疫情防控阻击战。

广西属于基孔肯雅热Ⅰ类高风险地区,需重点做好防蚊 、灭蚊和个人防护。 根据疾控部门最新指南 ,Ⅰ类地区的特点是蚊媒活跃期长 、登革热本地病例多 ,疫情风险更高 。而基孔肯雅热主要通过伊蚊传播,病毒可通过“人→蚊→人 ”循环快速扩散,少数患者可能出现严重并发症甚至死亡。

贺州没有疫情。截止2022年9月27日广西壮族自治区贺州市近来没有疫情 ,在国家疫情风险小程序中显示为低风险地区,因此它是没有疫情的 。

广西贺州现在是什么风险地区

〖壹〗、低风险。通过查询贺州疫情防控公告显示,截至2022年11月14日 ,该地区属于低风险地区,为了防止疫情扩散,当地居民需要积极参加核酸检测。各乡镇要进一步提高思想认识 ,全面压实各方责任,要抓紧抓严抓细各项疫情防控措施落实,扩围加密、提高质效 ,坚决打赢疫情防控阻击战 。

〖贰〗 、通过查询相关资料显示,广西贺州不是风险区 。因为广西贺州高中低风险地区查询显示:截止2022年10月25日15时,广西贺州暂无高中低风险地区 ,全域都是常态化防控区域。

〖叁〗、安全因素 减少火灾隐患:鞭炮燃放过程中可能产生明火 ,贺州一些地区建筑较为密集,如市区的一些老旧小区,一旦因鞭炮引发火灾 ,容易造成较大损失,威胁居民生命财产安全。 降低爆炸风险:鞭炮的不当存放或燃放可能引发爆炸事故 。

广西玉林是低风险地区吗

〖壹〗、疫情危险等级划分为:高风险地区,一般是指累计新冠病例超过了50例 ,同时〖Fourteen〗 、天内是有聚集性疫情发生;中风险区域,14天以内有新增新冠确诊病例,合计新冠肺炎确诊病例未超过50病例合计确诊的病例超过50例 ,14天之内未未发生聚集性疫情;低风险地区,没有确诊新冠肺炎病例,或连续14天都无新增加确诊新冠病例。

〖贰〗、是。通过查询广西壮族自治区卫生健康委员会网站显示 ,玉林市的福绵区、玉州区 、容县、陆川县、兴业县 、北流市、博白县都是属于低风险区域 。广西壮族自治区,简称“桂”,首府南宁市 ,是中华人民共和国省级行政区 ,位于中国华南地区。

〖叁〗、不是。玉林,古称郁林州,广西壮族自治区辖地级市 。截止到2022年10月6日 ,玉林暂无中 、高风险地区,属于低风险区,全域实行常态化管理。

发表评论